The politics of Uganda occurs in an authoritarian context. Since assuming office in 1986 at the end of the Ugandan civil war, Yoweri Museveni has ruled Uganda as an autocrat.[1][2] Political parties were banned from 1986 to 2006 in the wake of the 2005 Ugandan multi-party referendum which was won by pro-democracy forces.[1] Since 2006, Museveni has used legal means, patronage, and violence to maintain power.[1]

Under the Uganda constitution, Uganda is a presidential republic in which the President is the head of state and the prime minister is the head of government business. There is a multi-party system. Executive power is exercised by the government. Legislative power is given to both the government and the National Assembly. The system is based on a democratic parliamentary system with equal rights for all citizens over 18 years of age. The Economist Intelligence Unit rated Uganda a "hybrid regime" in 2022.[3]

Political culture

Idi Amin, one of the most notable of Ugandan presidents.

After taking power after a five-year civil war in 1986, the authoritarian Yoweri Museveni regime banned political parties from campaigning in elections or field candidates directly (although electoral candidates could belong to political parties). A constitutional referendum canceled this 19-year ban on multi-party politics in July 2005.

Presidential elections were held in February 2006. Museveni ran against several candidates, of whom the most prominent was the exiled Dr. Kizza Besigye. Museveni was declared the winner. Besigye alleged fraud, and rejected the result. The Supreme Court of Uganda ruled that the election was marred by intimidation, violence, voter disenfranchisement, and other irregularities. However, the Court voted 4-3 to uphold the results of the election.[4]

Executive

Main office-holders
Office Name Party Since
President Yoweri Museveni National Resistance Movement 26 January 1986
Prime Minister Robinah Nabbanja National Resistance Movement 21 June 2021

The head of state in Uganda is the President, who is elected by a popular vote to a five-year term. This is currently Yoweri Museveni, who is also the head of the armed forces. The previous presidential elections were in February 2011, and in the election of February 2016, Museveni was elected with 68 percent of the vote. The cabinet is appointed by the president from among the elected legislators. The prime minister, Robina Nabbanja, assists the president in the supervision of the cabinet.

The Cabinet of Uganda, according to the Constitution of Uganda, "shall consist of the President, the Vice President and such number of Ministers as may appear to the President to be reasonably necessary for the efficient running of the State."[5][6]

Ministries of Uganda

The below are the ministries in Uganda:[7]

Political parties and elections

Presidential elections

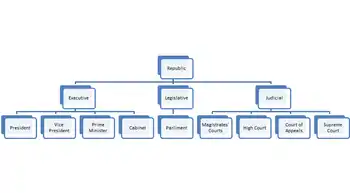
The structure of Uganda's government.

The most recent presidential elections in Uganda were held on 14 January 2021 featuring 11 aspirants comprising 10 men and 1 woman.

The announced but contested results are as follows;

Candidates' Names Votes Percentage
Amuriat Oboi Patrick 337,589 3.26%
Kabuleta Kiiza Joseph 45,424 0.44%
Kalembe Nancy Linda 38,772 0.37%
Katumba John 37,554 0.36%
Robert Kyagulanyi Ssentamu 3,631,437 35.08%
Mao Norbert 57,682 0.56%
Mayambala Willy 15,014 0.15%
Mugisha Muntu Gregg 67,574 0.65%
Mwesigye Fred 25,483 0.25%
Tumukunde Henry Kakurugu 51,392 0.50%
Yoweri Museveni 6,042,898 58.38%
Invalid Votes 393,500 3.66%
Valid Votes 10,350,819

Source: Uganda Electoral Commission[8]

In 2021, the pop star-turned-politician Bobi Wine (also known as Robert Kyagulanyi Sentamu), challenged the election results in the country's highest court (Supreme Court) seeking to over-turn Museveni's victory.[9] The highly contested elections was marred with violence, the European Parliament voiced outrage, condemnation and for sanctions against individuals and organisations responsible for human rights violations in Uganda.[10]

The results of the most recent presidential election from 2021 are as below:

CandidatePartyVotes%
Yoweri MuseveniNational Resistance Movement6,042,89858.38
Bobi WineNational Unity Platform3,631,43735.08
Patrick AmuriatForum for Democratic Change337,5893.26
Mugisha MuntuAlliance for National Transformation67,5740.65
Norbert MaoDemocratic Party57,6820.56
Henry TumukundeIndependent51,3920.50
Joseph KabuletaIndependent45,4240.44
Nancy KalembeIndependent38,7720.37
John KatumbaIndependent37,5540.36
Fred MwesigyeIndependent25,4830.25
Willy MayambalaIndependent15,0140.15
Total10,350,819100.00
Valid votes10,350,81996.34
Invalid/blank votes393,5003.66
Total votes10,744,319100.00
Registered voters/turnout18,103,60359.35
Source: ECU

Parliamentary elections

The results of the most recent parliamentary election from 2021 are as below:

PartyConstituencyWomenSeats
Votes%SeatsVotes%SeatsAppointedTotal+/–
National Resistance Movement4,158,93441.602184,532,81444.8110117336+42
National Unity Platform1,347,92913.48431,607,42515.8914057New
Forum for Democratic Change729,2477.2924674,1546.668032–4
Democratic Party245,2482.458181,3641.79109–6
Uganda People's Congress180,3131.807229,8842.27209+3
Alliance for National Transformation72,0180.72082,3180.81000New
Justice Forum24,8430.25122,6250.22001+1
People's Progressive Party10,0760.10101+1
Uganda Economic Party6,1990.06000New
Ecological Party of Uganda4,2870.04000New
Conservative Party1,0710.010000
Social Democratic Party7190.010000
Forum for Integrity in Leadership1220.00000New
Congress Service Volunteers Organisation680.00000New
Independents3,217,48032.18512,785,67627.5420374+8
Uganda People's Defence Force10100
Total9,998,554100.0035310,116,260100.0014630529+103
Source: Electoral Commission

Judiciary

The Ugandan judiciary operates as an independent branch of government and consists of magistrate's courts, high courts, courts of appeal (which organizes itself as the Constitutional Court of Uganda when hearing constitutional issues), and the Supreme Court. Judges for the High Court are appointed by the president; Judges for the Court of Appeal are appointed by the president and approved by the legislature.

Foreign relations

A fight between the Ugandan and Libyan presidential guards sparked chaos during a ceremony attended by the heads of state from 11 African nations on March 19, 2008.[11]

International organization participation

See also

References

  1. 1 2 3 Makara, Sabiti; Wang, Vibeke (2023), "Uganda", Democratic Backsliding in Africa?, Oxford University Press, pp. 212–234, ISBN 978-0-19-286732-2
  2. Tapscott, Rebecca (2021). Arbitrary States. Oxford University Press. doi:10.1093/oso/9780198856474.001.0001. ISBN 978-0-19-885647-4.
  3. "Democracy Index 2022: Frontline democracy and the battle for Ukraine" (PDF). Economist Intelligence Unit. 2023. Retrieved 2023-02-09.
  4. "Uganda's Museveni wins election", BBC, 25 February 2006
  5. 1995 Constitution of Uganda (see page 83 of 192)
  6. 2005 amended Constitution of Uganda (see page 100 of 231)
  7. "Home - Ministry of Trade Industry and Cooperatives". mtic.go.ug.
  8. administrator (2021-01-27). "2021 General Elections". Electoral Commission. Retrieved 2021-02-14.
  9. "Supreme Court outlines timeline for handling Bobi petition". Daily Monitor. 11 February 2021. Retrieved 2021-02-14.
  10. "Human rights breaches in Uganda, Rwanda and Kazakhstan | News | European Parliament". www.europarl.europa.eu. 2021-11-02. Retrieved 2021-02-14.
  11. Ntale, Samson. "Guards for African leaders battle; dozen injured". edition.cnn.com.

Sources

This article is issued from Wikipedia. The text is licensed under Creative Commons - Attribution - Sharealike. Additional terms may apply for the media files.